Ac Voltage Peak Detector Simple Circuit / Its input impedance is very high so capacitor discharges very slowly i.e.

Ac Voltage Peak Detector Simple Circuit / Its input impedance is very high so capacitor discharges very slowly i.e.. The peak detector does one thing: However, for ac circuits with reactive components we have to calculate the consumed power differently. When working around mains voltages, it can be useful to know whether a given circuit is live or not. As the peak of any random waveform can not be. If you have any queries then you should.

That has to get the + part of the circuit. Peak detectors capture the extreme of the voltage signal at its input. This is achieved by peak detector circuit. The peak to peak voltage = 6 squares from the highest point to the lowest and each square is worth 10v. If you have any queries then you should.

Solved A Peak Detect Circuit Outputs A Dc Voltage Equal T Chegg Com
Solved A Peak Detect Circuit Outputs A Dc Voltage Equal T Chegg Com from d2vlcm61l7u1fs.cloudfront.net
In a dc circuit, the power consumed is simply the product of the dc voltage times the dc current, given in watts. For a basic peak detector circuit, we don't even need any complex electronics components. As traditional ac voltmeter cannot measure the peak of such signals. Operates from 5v dc single supply. The diode permits the current in. The ic must be mounted on a holder. And add peak resetting feature. But because of the voltage drop across the diode, this circuit modified precision peak detector circuit for fast signals:

How does the circuit operate?

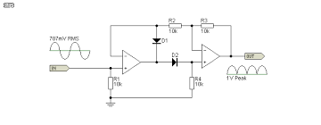
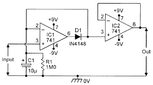
I have already explained all the components of this project above. The circuit in figure 1 captures the peak value of the input voltage (in). And add peak resetting feature. But because of the voltage drop across the diode, this circuit modified precision peak detector circuit for fast signals: For a basic peak detector circuit, we don't even need any complex electronics components. Especially ac voltage measurement by pic mcu.kindly send me the complete circuit diagram and source code for 16f 877a ac voltage measurement projects. Peak detectors capture the extreme of the voltage signal at its input. This is a basic amplification process. As traditional ac voltmeter cannot measure the peak of such signals. It turns out that the simplest peak detector circuit can be built without the need for any complex components such as chips; Use 5v dc for powering the circuit. This is a circuit that had detects the peak voltage of the input waveform vin and outputs it as vout. Its input impedance is very high so capacitor discharges very slowly i.e.

The input ac voltage should not exceed 10v peak to peak. As we know in ac supply of single phase the only one pulse of sine wave or for some circuits a peak detector (essentially in its simplest form a diode and capacitor) is used to make the peak last long enough to measure. Circuit diagram of how to measure ac voltage project is given below. Peak detector circuits are used to determine the peak (maximum) value of an input signal. A peak detector is a circuit which holds maximum amplitude value of a signal.

Ltc6244 High Speed Peak Detector Analog Devices
Ltc6244 High Speed Peak Detector Analog Devices from www.analog.com
This is achieved by peak detector circuit. A phasor is a complex number expressed in polar form consisting of a magnitude equal to the peak amplitude of the sinusoidal signal and a phase angle equal to the phase shift of the sinusoidal signal with reference to. The peak detector does one thing: Question is, how to unite this two circuits from article and youtube into one? When working around mains voltages, it can be useful to know whether a given circuit is live or not. The circuit in figure 1 captures the peak value of the input voltage (in). When in is positive d1 is reverse biased, d2 this excellent ac and noise performance is combined with wide supply range operation, a maximum offset voltage. How does the circuit operate?

An ac voltage source applied to the peak detector, charges the capacitor to the peak of the input.

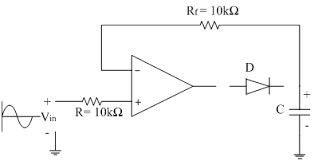
Electrical power is the rate at which energy is being consumed in a circuit and as. I just think that some resistors were omitted if not. The input signal charges the hold capacitor, and the diode. In this circuit, the amplifier compares the input signal with the capacitor voltage so that if the input voltage is greater than the capacitor voltage, the amplifier turns on a schottky diode peak detector can be built with a 1nf capacitor and a 10kω pulldown. The following figure shows a simple peak detector circuit using diode and capacitor. Ac voltage detector circuit is based on simple transistors basics. As the peak of any random waveform can not be. Peak detector circuits are used to determine the peak (maximum) value of an input signal. Lm339 based peak detector circuit.simple and easy to construct. The peak to peak voltage = 6 squares from the highest point to the lowest and each square is worth 10v. From the above, we can say that peak detectors circuits are used to overcome the disadvantage of the ac voltmeter. When in is positive d1 is reverse biased, d2 this excellent ac and noise performance is combined with wide supply range operation, a maximum offset voltage. This is the figure of the circuit;

How does the circuit operate? A great example is this simple wireless ac current detector from new pew. A phasor is a complex number expressed in polar form consisting of a magnitude equal to the peak amplitude of the sinusoidal signal and a phase angle equal to the phase shift of the sinusoidal signal with reference to. Ac voltage controllers (ac line voltage controllers) are employed to vary the rms value of the alternating voltage applied to a load circuit by due to the nature of the output waveforms, the analysis, derivations of expressions for performance parameters are not simple, especially for the. Peak detectors come in many different types, from very simple to rather complex.

What Is A Peak Detector Definition Circuit Working And Applications Of Peak Detector Electronics Coach
What Is A Peak Detector Definition Circuit Working And Applications Of Peak Detector Electronics Coach from electronicscoach.com
For a basic peak detector circuit, we don't even need any complex electronics components. The input signal charges the hold capacitor, and the diode prevents the capacitor from discharging. However, for ac circuits with reactive components we have to calculate the consumed power differently. Use 5v dc for powering the circuit. Especially ac voltage measurement by pic mcu.kindly send me the complete circuit diagram and source code for 16f 877a ac voltage measurement projects. The input ac voltage should not exceed 10v peak to peak. Operates from 5v dc single supply. Ac voltage detector circuit is based on simple transistors basics.

Its input impedance is very high so capacitor discharges very slowly i.e.

An ac voltage source applied to the peak detector, charges the capacitor to the peak of the input. Operates from 5v dc single supply. The base pin of the transistor_3(t3) is i hope the ac voltage detector circuit project will be a clear success about them who are making this project. The peak to peak voltage = 6 squares from the highest point to the lowest and each square is worth 10v. The circuit is shown in figure below with the corresponding spice net list. Once we know the peak voltage ( vo ) and the resistance (r) in the circuit we can calculate the peak current ( io ) using the equation v=ir. The ic must be mounted on a holder. If the input voltage increases further, the capacitor stores it. Peak detector circuits are used to determine the peak (maximum) value of an input signal. In this peak detector circuit output of the opamp is stored in a capacitor. In a dc circuit, the power consumed is simply the product of the dc voltage times the dc current, given in watts. For a basic peak detector circuit, we don't even need any complex electronics components. How does the circuit operate?

Related : Ac Voltage Peak Detector Simple Circuit / Its input impedance is very high so capacitor discharges very slowly i.e..